你好,欢迎访问西安罗蒙自动化工程有限公司!
设为首页
|
加入收藏
|
联系我们
全国统一服务热线:
13609282080
13609249724
网站首页
关于我们
产品中心
温度仪表
压力仪表
流量仪表
液位仪表
仪表管件
进口仪表
电线电缆
产品展示
新闻资讯
招聘信息
在线留言
联系我们
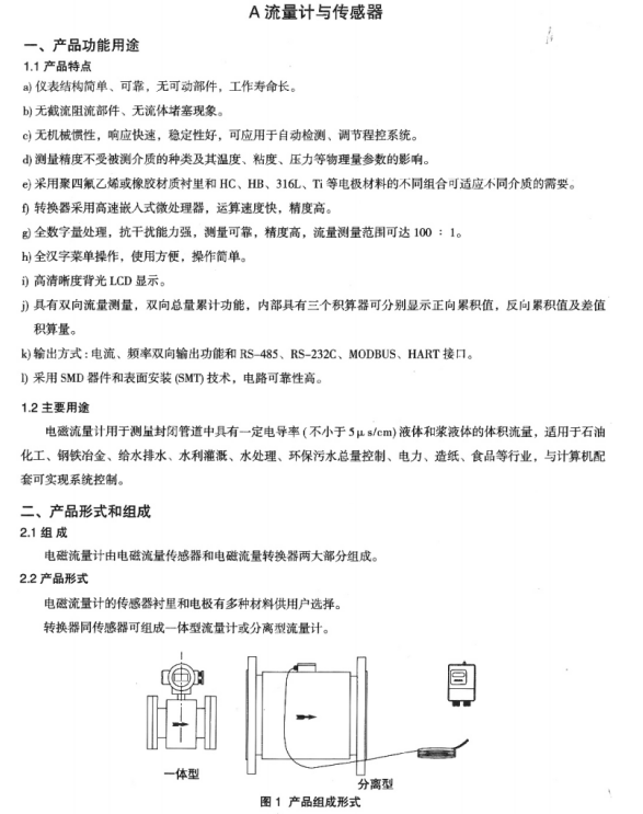
电磁流量计
所属分类:
流量仪表
浏览次数:
13609282080
13609249724
微信扫一扫咨询
一对一选型报价
产品详情
在线时间
9:00 - 23:00
在线客服
关注我们
返回顶部